
华为的卓越组织效能体现在其通过持续的组织优化和战略实施,构建了一个高效协同、快速响应市场变化的管理体系。通过实施“五横四纵”的战略与人力资源管理框架,华为强化了战略方向的明确性、经营管理团队的领导力、组织架构的合理性、绩效与激励体系的科学性以及人才发展体系的系统性。这种以客户为中心,注重内部协同和外部竞争力的组织效能,不仅支撑了华为的快速成长和全球化扩张,也使其在全球通信行业中保持了领先地位。
1、战略洞察:通过深入分析市场趋势、客户需求、竞争对手和自身优势,形成清晰的战略方向。
2、业务设计:基于战略洞察,设计创新的业务模式和价值主张,以满足市场需求。
3、创新焦点:确定研发和创新的重点领域,以技术领先和产品差异化保持竞争优势。
4、市场营销:构建有效的市场营销策略,以提升品牌影响力和市场份额。
5、卓越供应:优化供应链管理,确保产品质量和交付效率,满足客户需求。
1、组织架构:设计灵活而高效的组织结构,以支持战略实施和业务运营。
2、管控模式:建立有效的管控机制,确保公司运营的合规性和风险控制。
3、岗位与职业发展体系:明确岗位要求和职业发展路径,以吸引和保留人才。
4、绩效体系:制定科学的绩效评估体系,激励员工达成个人和组织目标。
明确战略方向:在全球市场中定位华为的角色和目标。
优化组织结构:适应不同国家和地区的商业环境和文化差异。
吸引和培养国际化人才:构建多元化的团队,以支持全球业务的拓展。
强化绩效管理:通过绩效体系激励员工,确保战略目标的实现。
1、看行业/趋势:分析行业发展趋势,理解市场动态。
2、看市场/客户:深入了解客户需求,洞察市场机会。
3、看竞争:评估竞争对手的战略和行动,确定自身的竞争地位。
4、看自己:自我审视,识别公司内部的优势和劣势。
5、看机会:结合内外部分析,发现并评估新的商业机会。
1、定控制点:确定公司在行业中的战略控制点,如技术领先、品牌影响力等。
2、定目标:根据战略分析设定清晰的中长期目标。
3、定策略:制定实现这些目标的具体策略和行动计划。
1、战略澄清:明确公司的愿景、使命和战略目标。
2、战略解码:将战略目标分解为关键的成功因素和战略举措。
3、战略执行:通过具体的行动计划和项目实施战略。
4、监控与评估:定期检查战略执行的进展和效果,进行必要的调整。
三、华为敏捷组织和绩效体系构建
1、搭班子:指的是构建高效的管理团队和组织架构。华为通过明确团队成员的角色和职责,确保团队能够快速决策和执行。这涉及到对高层管理团队的精心挑选和培养,以及对组织结构的灵活调整。
2、承战略:即承接和实施公司战略。华为通过将战略目标分解为具体的行动计划和项目,确保每个团队和个人都清楚自己的任务和目标,从而推动战略的有效执行。
3、明权责:明确各个层级和部门的权力和责任。华为通过制定清晰的权责体系,确保每个团队和个人都清楚自己的职责范围,同时有权做出相应的决策。
4、促协同:促进不同部门和团队之间的协同合作。华为通过建立跨部门的沟通和协作机制,打破信息孤岛,提高整个组织的运作效率。
5、抓绩效:强化绩效管理,确保团队和个人的目标与公司战略相一致。华为通过绩效考核和激励机制,鼓励员工为实现公司战略目标做出贡献。
战略规划:制定公司的长期愿景和战略目标。
经营计划与预算:根据战略规划制定年度经营计划和预算,为战略实施提供具体指导。
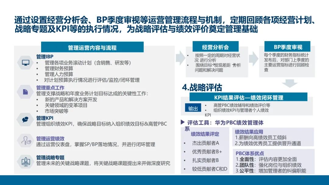
过程控制:通过监控和评估战略执行过程中的关键指标,及时发现问题并采取纠正措施。
战略绩效考核与激励:将绩效考核与战略目标挂钩,通过激励机制鼓励员工为实现战略目标而努力。
PPT方案